新增铁路约1000公里!江苏“十四五”铁路发展暨中长期路网布局规划出台
交汇点讯 江苏“十三五”新增高铁里程1356公里、铁路客运枢纽27个,设区市和县(市)高铁覆盖率是“十二五”的3.5倍,位居全国前列。步入“十四五”江苏铁路又会带来哪些惊喜?
日前,江苏省政府办公厅印发江苏省“十四五”铁路发展暨中长期路网布局规划,明确到2025年,江苏新增铁路里程约1000公里,总里程达到5200公里。高速铁路里程约3000公里,覆盖所有设区市和90%左右县(市)。省会南京与国家主要城市群4-6小时通达,与长三角中心城市1小时通达,与各设区市1.5小时通达。
👉全面建成“轨道上的江苏”
到2025年,江苏铁路发展实现以下主要目标——

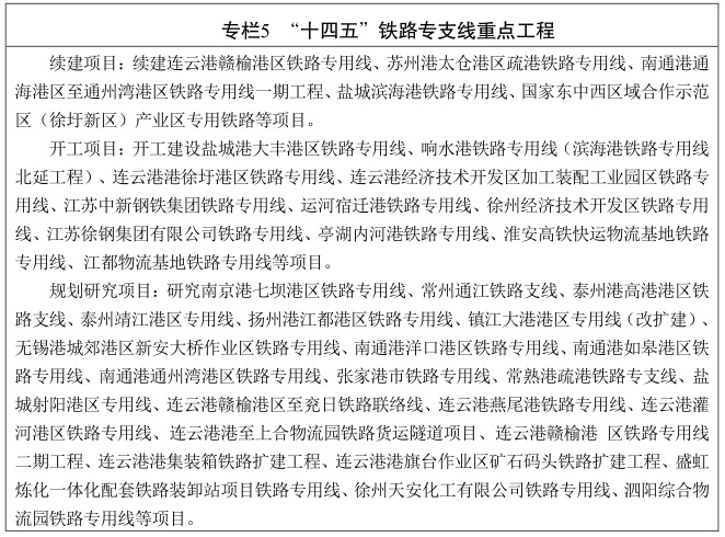
基础路网。铁路网络持续完善,支撑区域协调发展的基础更加扎实。新增铁路里程约1000公里,总里程达到5200公里。高速铁路里程约3000公里,覆盖所有设区市和90%左右县(市)。城市群城际和市域(郊)铁路运营和在建里程约1000公里。沿江沿海主要港口铁路专用线全覆盖,重点港区铁路进港率70%左右。城市轨道交通运营里程约1000公里。建设客货运枢纽20个以上。
运输服务。客货运全程服务效率更高,助力城市群一体发展的条件不断改善。省会南京与国家主要城市群4-6小时通达,与长三角中心城市1小时通达,与各设区市1.5小时通达;基本实现各设区市间2小时通达,与长三角中心区城市3小时通达;宁镇扬、苏锡常、沪苏通、徐连淮形成1小时交通圈。铁路货运体系基本形成,高铁物流起步发展,中欧班列持续发力,年开行量超过2200列,铁路集装箱多式联运量年均增长10%以上。
改革发展。铁路可持续发展的体制机制不断完善,服务高质量发展和现代化建设的能力不断增强。自建自营取得突破,新增自主运营城际和市域(郊)线路3条以上,安全管理和应急体系全面构建。智慧轨道示范工程初步建成,轨道场站综合开发2处以上,全省轨道交通装备产业规模力争达到2000亿元。
到2035年,全面建成“轨道上的江苏”,基本实现县(市)高铁通达,建成对外高效联通、地市快速通达、县域基本覆盖、枢纽衔接顺畅的现代化铁路网,形成“4321交通圈”(南京至国家主要城市群4小时通达、周边城市群3小时通达,各设区市之间2小时通达,都市圈1小时通勤)和“123快货物流圈”(全国1000公里以内1日达、2000公里以内2日达、2000公里以上3日达)。自主运营体系基本建成,体制机制更加健全完善,形成人悦其行、货优其流、分工合理、安全高效、绿色智慧的铁路客货运体系,生动展现中国特色社会主义现代化在江苏铁路领域实践的美好图景。
👉“六纵六横”与“三纵三横”
江苏将以强化战略支撑为重点,把握多层次运输需求,统筹干线铁路、城际铁路、市域(郊)铁路规划布局,打造多网融合、跨江协同、内畅外通、衔接高效的铁路网。干线铁路形成“六纵六横”高速铁路网和“三纵三横”普速铁路网,到2035年,高速铁路约4800公里,普速铁路约2100公里;城市群城际和市域(郊)铁路重点围绕沿江城市群以及南京、苏锡常、徐州三大都市圈,以区域一体、功能匹配、便捷高效为重点,形成“拥江环湖环沪”的城际铁路网和中心放射的市域(郊)铁路网,到2035年,城市群城际和市域(郊)铁路约1400公里。

“六纵六横”高速铁路网——
“六纵”通道。沿海通道为国家高铁主通道,经连云港、盐城、南通、苏州等城市,以盐通铁路为依托,规划建设南通经苏州嘉兴至宁波铁路,规划研究沿海高铁青岛至盐城段,对外连接京津冀城市群、海峡西岸城市群等。京宁(杭)通道为国家高铁主通道,经徐州、南京等城市,以京沪高铁为依托,规划建设南京至杭州铁路二通道,对外连接京津冀城市群。中部通道经徐州、淮安、扬州、镇江、常州等城市,以连镇铁路淮安至镇江段为依托,规划建设新沂至淮安铁路、镇江至宣城铁路镇江至溧阳段等,对外连接京津冀城市群、山东半岛城市群等。鲁苏皖赣通道经连云港、淮安、南京等城市,以连镇铁路连云港至淮安段为依托,加快贯通南京至淮安铁路,规划建设南京上元门过江通道、南京至宣城铁路,规划研究连云港至临沂铁路,对外连接鲁西南地区、长江中游城市群、粤港澳大湾区等。盐杭通道经盐城、泰州、无锡、常州等城市,规划建设盐城经泰州无锡常州至宜兴铁路、宜兴至湖州铁路、常州至泰州铁路等,形成长三角城市群内部的快速城际通道。合新通道经徐州、宿迁等城市,规划建设潍坊至宿迁铁路、宿迁至合肥铁路等,形成长三角城市群内部的快速城际通道。
“六横”通道。陆桥通道为国家高铁主通道,经连云港、徐州等城市,依托连徐铁路、郑徐高铁等,对外连接中原城市群、关中平原城市群等。沿江通道为国家高铁主通道,经沿江八市,依托宁安城际铁路,加快贯通南沿江城际铁路,规划建设沪渝蓉沿江高铁上海经南京至合肥段,对外连接长江中游城市群和成渝等地区。沪宁通道为国家高铁主通道,经苏州、无锡、常州、镇江、南京等城市,依托京沪高铁南京至上海段、沪宁城际铁路等,形成长三角城市群中心区城际主通道。沿淮通道经盐城、淮安等城市,规划研究沿淮铁路,对外连接中原城市群、关中平原城市群等。徐盐通道(上海至太原通道)经盐城、淮安、宿迁、徐州等城市,依托徐宿淮盐铁路,规划研究徐州至菏泽铁路、徐州至枣庄铁路等,对外连接鲁西南地区、晋中城市群等。沪苏浙皖通道经苏州、无锡、常州、南京等城市,依托宁杭铁路,加快贯通沪苏湖铁路,形成长三角城市群内部太湖南岸地区的快速城际通道。

“三纵三横”普速铁路网——
“三纵”通道。京沪通道是国家普速铁路区际快捷大能力通道的组成部分,依托京沪铁路,对外连接华北地区,紧密衔接内蒙古满洲里、二连浩特等进入远东地区和欧洲的重要口岸。沿海通道是国家面向“一带一路”国际通道的组成部分,由连盐铁路、新长铁路盐城至宜兴段、沪苏通铁路等构成,联系东部沿海地区,是海铁联运国际交通走廊的重要组成部分。中部通道是长三角中部地区重要的纵向货运通道,依托胶新铁路、新长铁路新沂至淮安段等,规划研究淮安经扬州至南京铁路,对外连接渤海湾、西南等地区,紧密衔接广西凭祥、云南瑞丽等进入东南亚地区的重要口岸。
“三横”通道。陆桥通道是国家普速铁路区际快捷大能力通道的组成部分,依托陇海铁路,对外连接中原、西北等地区,紧密衔接新疆霍尔果斯、阿拉山口等进入中亚和欧洲的重要口岸,是丝绸之路经济带跨境物流大走廊、“一带一路”国际大通道。三洋通道是国家普速铁路区际快捷大能力通道的组成部分,依托宿淮铁路、新长铁路淮安至盐城段、海洋铁路等,规划建设南通港洋口港区至吕四港区铁路联络线,对外连接中原等地区,是支撑长江经济带通州湾集装箱新出海口建设的重要海铁联运通道。沿江通道是国家普速铁路区际快捷大能力通道的组成部分,由宁启铁路、合宁铁路、宁芜铁路等构成,对外连接长江中游和成渝等地区,是长江经济带综合立体交通走廊的重要组成部分。
同时打造苏锡常都市圈、南京都市圈、徐州都市圈城市群城际和都市圈市域(郊)铁路网。

在铁路过江通道方面,规划新增9座铁路过江通道,分别为南京上元门、宁仪城际铁路、南京市域快速轨道、金山4座铁路单方式过江通道和南京七乡河、江阴第二、江阴第三、海太、沪崇线(沪渝蓉沿江高铁)5座多方式过江通道,形成“宁镇扬”8座、“锡常泰”3座、“沪苏通”3座,共计14座过江通道。在多层级铁路客货运枢纽方面,按照“功能清晰、衔接高效”的原则,构建衔接干线铁路、城际铁路、市域(郊)铁路、城市轨道交通的“主+副+一般”多层次客运枢纽体系。
👉“十四五”重点任务
根据规划,在建设多层次客运轨道交通方面,全面完善干线铁路网。加快推进高铁主通道缺失段建设,开工建设南通经苏州嘉兴至宁波铁路。着力构建城际和市域(郊)铁路网。加快构建自主运营的城市群城际铁路网络,开工建设上海经苏州无锡至常州、如东经南通苏州至湖州、苏州经淀山湖至上海、水乡旅游线等城际铁路。充分挖掘既有干线铁路城际功能。有序发展城市轨道交通。完善南京城市轨道交通网络,推进苏州城市轨道交通成网运行,有序推进无锡、徐州、常州、南通等城市轨道交通项目建设。



在构建高效能铁路货运体系方面,完善“三纵三横”货运骨架网,强化网络末端衔接,加强国际运输能力建设,谋划高铁物流发展,加速形成与现代流通体系相适应的现代化铁路货运体系。


在打造高标准客货运枢纽方面,强化枢纽与城市功能协调,重点推动南京、苏锡通、徐连淮三大枢纽集群建设,推动铁路综合客运枢纽亮点工程实施,提升普速物流基地功能,规划建设高铁物流基地。支撑枢纽城市构建。推动南京国际性枢纽城市融合发展;推动苏锡通全国性综合交通枢纽集群发展;推动徐连淮综合性物流枢纽联动发展。推进客货运枢纽建设。

在推进铁路统筹融合发展方面,统筹协调干线铁路、城际铁路、市域(郊)铁路、城市轨道交通四网规划,推进枢纽地区总图规划修编,建立层次分明、功能融合的轨道交通“一张网”。结合国土空间规划编制,统筹轨道交通线网和场站开发需求,分级开展站城融合专项规划研究。
新华日报·交汇点记者 梅剑飞 朱璇